Instance Verification Kit (IVK)
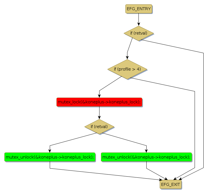
mutex lock @ [8443+37+/linux-3.19-rc1/drivers/hid/hid-roccat-koneplus.c]
Instance Signature: koneplus_lock
|
The Matching Pair Graph:
|
|
Function Name
|
Control Flow Graph (CFG)
|
Events Flow Graph (EFG)
|
Source Correspondence
|
|
koneplus_sysfs_set_actual_profile
|
|
|
[7933+33+/linux-3.19-rc1/drivers/hid/hid-roccat-koneplus.c]
|